JPA에 대해 알아보겠습니다.
ORM(Object-Relational Mapping) 이란?
ORM은 객체지향과 관계형 데이터베이스를 매핑시킨다는 추상화된 개념입니다.
JPA(Java Persistence API) 란?
- JPA는 Java를 이용해서 데이터를 관리(유지)하는 기법을 하나의 스펙으로 정리한 표준
- JPA를 이용하면 다양한 데이터베이스에 종속적인 SQL문 없이 개발 가능
- 쉽게 말해 JAP는 ORM을 JAVA 언어에서 구현하기 위한 스펙
엔티티(Entity), 엔티티 매니저(EntityManager)
엔티티란?
데이터베이스상에서 관리하는 대상. '상품', '회사', '직원' 등을 예로 들 수 있습니다.
JAP에서 '하나의 엔티티 타입을 생성한다' 라는 의미는 '하나의 클래스'를 작성한다는 의미입니다.
엔티티 매니저란?
엔티티 객체들을 관리하는 역할. 여기서 관리란 'Life Cycle'.
영속 컨텍스트(Persistence Context)라는 곳에 넣어두고 객체들의 생사를 관리합니다.

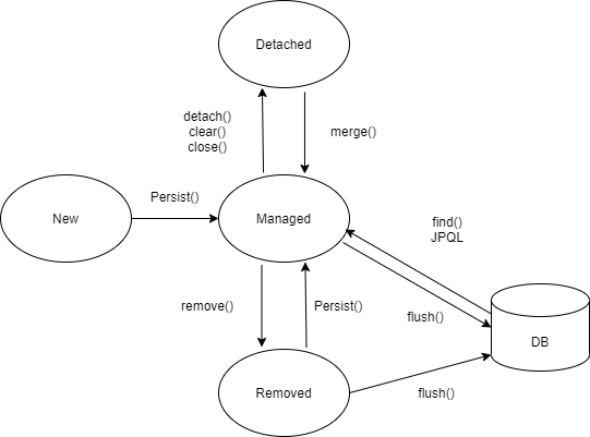
영속 컨텍스트와 엔티티 객체

- New(비영속): Java 영역에 객체만 존재하고, 데이터베이스와 연동된 적이 없는 상태. 엔티티 매니저의 관리하에 있는 것이 아니기 때문에 순수한 Java 객체
- Managed(영속): 데이터베이스에 저장되고, 메모리상에서도 같은 상태로 존재하는 상태. 객체는 역속 컨텍스트 내에 들어가게 되고, id(PK)값을 통해 필요한 엔티티 객체를 꺼내 사용할수 있게 됩니다.
- Removed(삭제): 데이터베이스상에서 삭제된 상태. 객체는 더 이상 영속 컨텍스트에 존재하지 않습니다.
- Detached(준영속): 영속 컨텍스트에서 엔티티 객체를 꺼내서 사용하는 상태. 준영속 상태의 객체는 고한 id(PK)를 가지고 있지만, 아직 데이터베이스와 동기화가 이루어지지 않은 상태