연결 리스트(Linked List)에 대해 알아볼겠습니다.
Linked List 개념
자료구조의 하나로 현재 노드에 자신의 값과 다음 노드의 주소값을 가지고 있는다.
- 한번 선언한 배열은 사이즈를 변경할 수 없다. 반대로 링크드 리스트는 변경이 가능함.
- 두 노드 사이에 다른 노드를 삽입할 수 있다.
- 주소를 하나씩 찾아가야 하므로 배열보다는 속도가 느릴수 있다.

※ 위 그림의 주소는 다음 노드의 주소를 가리킨다.
길이가 정해지지 않은 데이터를 사용할때는 링크드리스트로 구현하자.
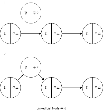
Linked List 노드 추가/삭제
Linked List 노드 추가
- 삽입하고자 하는 두 노드의 연결을 끊는다.
- 이전 노드의 다음 주소를 새 노드로 연결한다.
- 새 노드의 주소를 다음 노드로 연결한다.

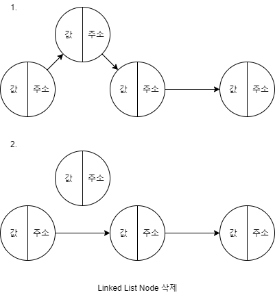
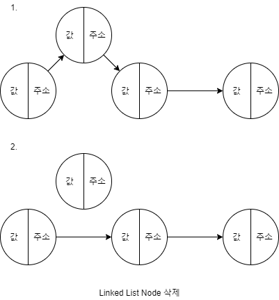
Linked List 노드 삭제
- 삭제하고자 하는 노드의 연결을 끊는다.
- 이전 노드의 주소를 다음 노드로 연결한다.

Linked List 구현 코드 in Java
- 기본 구현
class Node {
int data;
Node next = null;
Node(int d) {
this.data = d;
}
void append(int d) {
Node end = new Node(d);
Node n = this;
while (n.next != null) {
n = n.next;
}
n.next = end;
}
void delete(int d) {
Node n = this;
while(n.next != null) {
if(n.next.data == d) {
n.next = n.next.next;
}else {
n = n.next;
}
}
}
void retrieve() {
Node n = this;
while(n.next != null) {
System.out.print(n.data + "->");
n = n.next;
}
System.out.println(n.data);
}
}
public class SinglyLinkedList {
public static void main(String[] args) {
Node head = new Node(1);
head.append(2);
head.append(3);
head.append(4);
head.retrieve();
head.delete(2);
head.delete(3);
head.retrieve();
}
}- 보안된 코드
class LinkedList{
Node header;
static class Node {
int data;
Node next = null;
}
LinkedList() {
header = new Node();
}
void append(int d) {
Node end = new Node();
end.data = d;
Node n = header;
while (n.next != null) {
n = n.next;
}
n.next = end;
}
void delete(int d) {
Node n = header;
while(n.next != null) {
if(n.next.data == d) {
n.next = n.next.next;
}else {
n = n.next;
}
}
}
void retrieve() {
Node n = header.next;
while(n.next != null) {
System.out.print(n.data + "->");
n = n.next;
}
System.out.println(n.data);
}
}
public class LinkedListNode {
public static void main(String[] args) {
LinkedList ll = new LinkedList();
ll.append(1);
ll.append(2);
ll.append(3);
ll.append(4);
ll.retrieve();
ll.delete(1);
ll.retrieve();
}
}링크
아래 강의를 참고하여 작성하였습니다.
'DataStructure' 카테고리의 다른 글
| [Tree] Binary Tree 순회 방법 (0) | 2021.01.14 |
|---|---|
| [Tree] Tree의 개념, 종류 (0) | 2021.01.14 |
| [Queue] Queue 개념, 구현 (0) | 2021.01.14 |
| [Stack] Stack 개념, 구현 (0) | 2021.01.14 |
| [LinkedList] 단방향, 양방향 연결 리스트 (0) | 2021.01.14 |